Lado Mesial Y Distal
Incisivo Central Superior Naturaleza

Las 5 Caras De Tus Dientes Blog Dentista En Tu Ciudad

Terminos Dentales Erase Una Higienista

Diente Incisivo Wikipedia La Enciclopedia Libre

Segundo Premolar Inferior
Dromaeosauridae Indet 1 Mpz A En Vista Labial O Lingual B Download Scientific Diagram
Tiene pequeña curvatura con radio hacia mesial, es menos largo que el lado mesial y une el perfil incisal con el lado cervical Cara mesial En el canino inferior como en todas las caras proximales de los dientes anteriores, la cara mesial tiene forma triangular de base cervical* Es de silueta más alargada que la cara mesial del canino superior.

Lado mesial y distal. No es raro entre los estomatólogos y otros especialistas el uso de los adjetivos mesial y distal como si fueran sustantivos Además de estos adjetivos suelen aparecer, en contextos similares, otros más proximal, labial, lingual, vestibular, oclusal En tesis presentadas como ejercicio académico de graduación es realmente muy frecuente leer. En la pieza 21 se observa la pérdida de estructura coronaria por mesial comprometiendo el borde incisal y un defecto óseo de forma. Mesial y distal ¿Cómo saber dónde es mesial y dónde distal?.
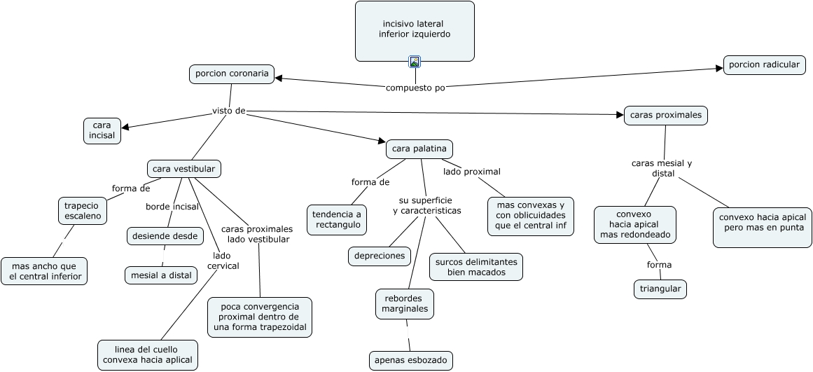
Hay en total 8 premolares, 4 en la mandíbula y 4 en el maxilar, dos a cada lado respectivamente Están situados por distal respecto del canino, de forma que el primer premolar está distal al canino, y distal al primer premolar está el segundo premolar Están inmediatamente antes de los molares. Lado Mesial y Distal MD I C Disto Superior 28 CD Christian Alberto Buleje Toledo Canino Inferior Porción Radicular Menos potente que el canino superior Relación coronoradicular Su corona es más larga que la del superior, siendo un diente corto, la raíz es disminuida La proporción coronal es de 11,5 con respecto a la raíz 1 1,5. Este Cmap, tiene información relacionada con incisivo lateral inferior izq, cara palatina su superficie y caracteristicas rebordes marginales, caras proximales caras mesial y distal convexo hacia apical pero mas en punta, incisivo lateral inferior izquierdo compuesto po porcion radicular, cara palatina su superficie y caracteristicas depreciones, cara vestibular borde incisal desiende desde.
La inclinación hacia lingual. Teniendo en cuenta los resultados del año 18, la empresa OCLUSAL MESIAL DISTAL SL se sitúa en la posición del Ranking Nacional de Empresas Españolas Este resultado representa un decrecimiento de posiciones en el ranking Por otro lado OCLUSAL MESIAL DISTAL SL cuya actividad principal es , cuenta con la posición 334 en ranking nacional de empresas por dicha actividad. Se trata te la línea media del diente, hacia el centro o hacia una línea imaginaria que divide al ser humano en dos trozos simétricos Distal.
Son aquellas cavidades que se preparan para eliminar caries ubicadas en las caras interproximales de dientes posteriores, molares y premolares ya sean mesial o distal Debido a la dificultad para detectarlas en fases iniciales y eliminarlas, cuando se tienen al diente vecino, se debe hacer la apertura cavitaria por la cara oclusal aun estando. Distal The direction toward the gingiva beyond the tooth furthest from the anterior midline (the 'most posterior tooth' or last tooth) in each quadrant of a dental arch, as opposed to mesial, which refers to the direction toward the anterior midlineEach tooth can be described as having a distal surface and, for posterior teeth, a distobuccal (DB) and a distolingual (DL) corner or cusp. Angulo lineal linguocervical, es corto y curvo;.
Y va en dirección de mesial a distal y parten de una fosa principal, separando las cúspides entre sí Surco accesorio que permiten que la masticación sea más efectiva. 4 (vestibular, lingual/palatino, mesial y distal) Se registra las superficies dentarias libres y proximales teñidas;. Es la misma cara que el incisal pero en este caso se refiere puntualmente a los premolares y molares Se trata de la superficie masticatoria del diente con la que se maceran los alimentos Mesial;.
Faringe Y Espacio PerifarÍngeo Región Gingivodentaria Resumen anatomía dentaria Otros documentos relacionados MonografÍa Actos Procesales Resumen algoritmos y estructura de datos T1 Tiristores Apuntes 1 Aponeurosis Interpterigoidea Nervio alveolar inferior Configuración interna del diente. No es raro entre los estomatólogos y otros especialistas el uso de los adjetivos mesial y distal como si fueran sustantivos Además de estos adjetivos suelen aparecer, en contextos similares, otros más proximal, labial, lingual, vestibular, oclusal En tesis presentadas como ejercicio académico de graduación es realmente muy frecuente leer. Esta región es la que, como ya se dijo, se cubre de tártaro dental con más intensidad que otras Forma ángulos ligeramente obtusos con los perfiles mesial y distal Perfil mesial Angulo lineal linguomesial visto desde lingual.
Academiaedu is a platform for academics to share research papers. Se refiere a sitios que se localizan lejos de un área específica, casi siempre el centro del cuerpo En medicina, se refiere a partes del cuerpo alejadas del centro Por ejemplo, la mano es distal al hombro El pulgar es distal a la muñeca Distal es lo opuesto a proximal Distal se refiere a distancia, mientras proximal indica proximidad. Nearer the middle line of the body or nearer the center of the dental arch The mesial surfaces are those closest to the midline of the dental arch From Darby and Walsh, 1994.
Perfiles mesial y distal Son tan reducidos los lados limítrofes de esta pequeña cara, que sin dejar de darles la importancia que tiene todo ángulo lineal, sólo se puede argüir en su favor que circundan una superficie considerada semicircular y, por tanto, son curvos, y la mayoría de las veces miden aproximadamente de 2 a 3 mm de longitud. 1 hacia mesial 1 hacia distal Los de mesial y distal dan en 2 fosas secundarias con 2 surcos secundarios con la misma dirección que el Molar 1 inferior Raíz 2 raíces 1 mesial 1 distal Molar 3 Inferior FDI(38 y el 48) Erupciona a los 15 años y puede terminar a los 30 años Presenta forma variable y puede tener 3, 4 o 5 cúspides. En la imagen a continuación marco en azul una linea media, toda cara de cada diente que ´"mire" o esté dirigida hacia esta línea media, será Mesial, y todo lo que se "aleje" de esta línea media hacia la línea rosa, será Distal (comenten si la explicación está muy.
Suggest as a translation of "en mesial y distal" Copy;. Evaluar capacidad de control de placa antes y después de la enseñanza de la higiene bucal interpretación Muy buena < 10% Buena 11 25% Regular 2635% Mala > 36%. Canino maxilar generalidades los son los dientes largos de la boca las coronas son casi siempre largas que la de los incisivos centrales maxilares las raíces.
Distal The direction toward the gingiva beyond the tooth furthest from the anterior midline (the 'most posterior tooth' or last tooth) in each quadrant of a dental arch, as opposed to mesial, which refers to the direction toward the anterior midlineEach tooth can be described as having a distal surface and, for posterior teeth, a distobuccal (DB) and a distolingual (DL) corner or cusp. 1 Toward the median plane 2 In dentisty, near the curvature of the dental arch, in contrast to distal (2) Synonym (s) proximal (2) G mesos, middle Medical Dictionary for the Health Professions and Nursing © Farlex 12. Proximal se refiere al extremo de una estructura más cercana a un punto de referencia importante y distal al extremo más alejado de un punto de referencia El punto de referencia suele ser el origen de una estructura como una extremidad o la línea media del cuerpo Proximal y distal son términos relativos.
Mesial me´zeal situated in the middle;. Chat en vivo Publicaciones Diccionario Men. En las radiografías periapicales anterosuperior y del segundo cuadrante (Fig3) se observa la pérdida de densidad coronaria por mesial compatible con lesión cariosa y la presencia de placa blanda calcificada a nivel radicular por mesial de la pieza 11;.
4 (vestibular, lingual/palatino, mesial y distal) Se registra las superficies dentarias libres y proximales teñidas;. Los términos mesial y distal se definen dentro del concepto médico de la posición anatómica Clase3 el surco mesovestibular del primer molar inferior recae por mesial de la cúspide mesiovestibular del primer molar superior. Chat en vivo Publicaciones Diccionario Men.
Contornea el límite del esmalte y señala el final de la corona;. Este Cmap, tiene información relacionada con incisivo lateral inferior izq, cara palatina su superficie y caracteristicas rebordes marginales, caras proximales caras mesial y distal convexo hacia apical pero mas en punta, incisivo lateral inferior izquierdo compuesto po porcion radicular, cara palatina su superficie y caracteristicas depreciones, cara vestibular borde incisal desiende desde. Me han dicho que la cara mesial es mas redondeada o ''gordita'' y la distal mas plana (argumento en el cual no confió) Me podrían ayudar por favor?.
Video explicativo de la terminología Mesial y Distal. Este Cmap, tiene información relacionada con INCISIVO LATERAL SUPERIOR, Trapecio escaleno tendenica hacerse Triangular, Porcion CORONARIA Vista por CARA PROXIMAL, CARA VESTIBULAR lado Incisal, CARA VESTIBULAR lados Mesial y distal, compuesto por Porcion CORONARIA, Incisivo Lateral Superior esta compuesto, Porcion CORONARIA Medidas 8,8mm, CARA PROXIMAL forma Mas oblicua y convexa, Cervical es. Los términos mesial y distal se definen dentro del concepto médico de la posición anatómica Clase3 el surco mesovestibular del primer molar inferior recae por mesial de la cúspide mesiovestibular del primer molar superior.
Se utilizó la técnica de slot 0022” el arco 0019” × 0025” SS, a cada lado a la altura de los caninos, lleva dos ansas en forma de ojo de cerradura Cuando este arco está instalado, estas ansas deben estar equidistantes por mesial y distal del bracket de cada canino. Video explicativo de la terminología Mesial y Distal. El extremo del lado de la muñeca se llama extremo distal Una fractura distal del radio ocurre cuando se quiebra el área del radio cerca de la muñeca Las fracturas distales del radio son muy comunes De hecho, el radio es el hueso que más se quiebra en el brazo Descripción.
The mesial and distal surfaces could be thought of as the side window frame of the tooth, whereas the buccal and lingual surfaces could be thought of as the window itself According to the American Dental Association, the mesial can also be explained as the side that faces toward the midline of your teeth under your nose Why Study Tooth Anatomy?. Vestibular y lingual son convexas, y la superficie distal de la raíz mesial, y medial de la raíz distal son cóncavas(1) En raras ocasiones, existe una tercera raíz, ésta se presenta más pequeña y corta Se encuentra en la parte distolingual y puede presentar forma de gancho apical agudo dirigido hacia el lado bucal, no evidente en la. DeepL Translator Linguee EN Open menu Translator Translate texts with the world's best machine translation technology, developed by the creators of Linguee Linguee Look up words and phrases in comprehensive, reliable bilingual dictionaries and search through billions of online.
LADO CERVICAL LADO MESIAL LADO DISTAL SUPERFICIE 10,3 mm cervicoinsisal 6,9 mm mesiodistal Única , recta una de las mas poderosas por su grosor,anchura y longitud Longitud 18 veces mayor que la corona Bifurcada de forma conoide con un ápice inclinado hacia lo distal. Dr Gerdolle Clase II mesial, distal y MOD MyClip LumiContrast El caso muestra la restauración directa con composite de la lesión usando el anillo de matriz seccional Polydentia myClip , las matrices seccionales LumiContrast y cuñas de madera. Mesial Mesial besagt, in Richtung der Mittellinie, der Mitte zu, im Zahnbogen nach vorne gelegen, zur Kiefermitte hin Mesial sind Lagebezeichnungen und Richtungsbezeichnungen und dienen zur Beschreibung der Position, der Lage und des Verlaufs einzelner StrukturenMesial (griech „mittelseitig“) besagt, zur Mitte des Zahnbogens hinMesial ist eine Richtungsund Ortsbezeichnung, die normal.
Es la misma cara que el incisal pero en este caso se refiere puntualmente a los premolares y molares Se trata de la superficie masticatoria del diente con la que se maceran los alimentos Mesial;. Evaluar capacidad de control de placa antes y después de la enseñanza de la higiene bucal interpretación Muy buena < 10% Buena 11 25% Regular 2635% Mala > 36%. Los dientes presentan elevaciones y depresiones Elevaciones formadas por Formadas por Cuspides Es una elevación de esmalte del lado de las caras de los dientes Tuberculo Producción o formación adicional de esmalte Tubérculo de carabelli Se da en los dientes 16 y 26 Cingulo Elevaciones de esmalte en dientes anteriores,en distal y mesial.
631 Crestas marginales mesial alta a 1 mm por debajo de los vértices cuspídeos V y L 64 Cara distal perfil semejante al mesial en corona y raíz Cúspide MV mayor que las linguales y estas mayores que la DV La menor es la D 641 Una fosa mayor circular y 2 menores, una mesial y una distal 642. Se trata te la línea media del diente, hacia el centro o hacia una línea imaginaria que divide al ser humano en dos trozos simétricos Distal. Cara distal (TA facies distalis) del diente Fóvea distal o fovea posterior (TA fovea distalis), depresión en el trígono de un diente molar situada entre el hipocono, la cresta marginal distal y la cresta del trígono 2 Raíz distal (TA radix distalis), una de las raíces de los dientes molares.
An orthodontic appliance (30) comprisinga base (32) for bonding an appliance to a tooth;a body (34) extending from the base;an archwire slot (40) extending across the body (34) in a generally mesialdistal direction;. Premolares Inferiores 1 PREMOLARES INFERIORES 2 TAMAÑO Y ERUPCION PREMOLARES INFERIORES ALTURA CORONA DIAM MD DIAMETRO VL LARGO DIENTE ERUPCION PRIMERO 85 mm 7 mm 75 mm 225 mm 9 años SEGUNDO 8 mm 7 mm 8 mm 225 mm 10 años. Anda latch (52) connected to the body (34) for releasably retaining an archwire in the archwire slot (40), wherein the latch (52) releases the archwire from the archwire slot (40.
Se que la mesial es la mas cercana a la linea media y la distal mas lejana a la misma, pero como puedo diferenciar las caras mesiales y distales si me muestran un diente fuera de la arcada dentaria?. El Diccionario de Cáncer del NCI define términos y frases de cáncer y medicina que son fáciles de entender Pasar al contenido principal English;. Incisivo central superior (Diente 11 o 21) Principio de la erupción de 7 a 8 años Formación completa de la raíz 10 años Hace contacto sus caras mesiales del 11 y 21 y su cara distal con la cara mesial de 12 y 22, respectivamente.
Incisivo central superior (Diente 11 o 21) Principio de la erupción de 7 a 8 años Formación completa de la raíz 10 años Hace contacto sus caras mesiales del 11 y 21 y su cara distal con la cara mesial de 12 y 22, respectivamente. PLANOS TERMINALES Y ESCALONES EN DENTICIÓN PRIMARIA Y SU RELACIÓN CON MALOCLUSIÓN GRUPO 6A La dentición primaria se establece de forma completa a los 30 meses de vida aproximadamente. The mesial and distal surfaces could be thought of as the side window frame of the tooth, whereas the buccal and lingual surfaces could be thought of as the window itself According to the American Dental Association, the mesial can also be explained as the side that faces toward the midline of your teeth under your nose.
De los lados mesial y distal El lado mesial es más plano y menos convergente que el distal, como esta diferencia se repite en todas las piezas dentarias, no se volverá sobre el tema en los demás. Vestibular y lingual son convexas, y la superficie distal de la raíz mesial, y medial de la raíz distal son cóncavas(1) En raras ocasiones, existe una tercera raíz, ésta se presenta más pequeña y corta Se encuentra en la parte distolingual y puede presentar forma de gancho apical agudo dirigido hacia el lado bucal, no evidente en la. TERCER MOLAR INFERIOR Lado Mesial Contorno bulboso, con perfil V y L, convexos Altura de contorno en el tercio medio La raíz M, más ancha VL, y corta PRIMER MOLAR INFERIOR Lado Distal Se observan tres cúspides DV, D y DL.
El Diccionario de Cáncer del NCI define términos y frases de cáncer y medicina que son fáciles de entender Pasar al contenido principal English;. Por las crestas marginales (mesial y distal) Que delimita la fosa lingual en el incisivo lateral inferior Por el cíngulo En el borde incisal del incisivo lateral inferior la eminencia que se forma,¿ A qué lado queda más cerca?. Perfil mesial y distal rectos y paralelos Tabla oclusal de forma cuadrada o circular Tres cúspides ocupan la superficie oclusal La vestibular es la mayor, siguiendo la ML y DL Lado oclusal Segundo premolar inferior La tabla oclusal es más ancha en sentido VL Crestas marginales mesial y distal casi del mismo largo y saliente.
1 Toward the median plane 2 In dentisty, near the curvature of the dental arch, in contrast to distal (2) Synonym (s) proximal (2) G mesos, middle Medical Dictionary for the Health Professions and Nursing © Farlex 12. Rehabilitación y regreso a la actividad La mayoría de las personas retoman todas sus actividades anteriores después de una fractura distal del radio La naturaleza de la lesión, el tipo de tratamiento recibido y la respuesta del cuerpo al tratamiento tienen un impacto, por lo que la respuesta es diferente para cada persona. Para distinguir entre la cara mesial y la distal, deberás guiarte por una línea imaginaria media que te dejo reflejada en la imagen de abajo Trazando una línea desde los dientes centrales, dividiendo en dos la boca, la cara mesial de cada pieza dental será la cara (lateral) del diente que quede más próximo a esta línea.

Guiamorfologia
Http Docshare02 Docshare Tips Files Pdf
Odontopediatria Cl Wp Content Uploads 15 08 Alop 15 1 Pdf
Http Biblioteca Usac Edu Gt Tesis 09 09 1354 Pdf

Segundo Molar Inferior

Ppt Consideraciones Generales Sobre La Fisiologia De La Denticion Permanente Powerpoint Presentation Id

Introduccion A La Escultura Digital Morfologia Dentaria I Pagina 2 De 3 Gaceta Dental

Primer Premolar Inferior Youtube

Odontologia Anatomia Dental Premolares Superiores

Caracteristicas De Todos Los Dientes By Angie Penagos Mejia On Prezi Next

Clinical Paper Dr Pablo Echarri Pdf Kostenfreier Download
Repositorio Udd Cl Bitstream Handle 2772 Documento Pdf Sequence 1 Isallowed Y

Tratamiento De Un Diente Con Lesion Endo Periodontal Combinada Y Perdida De Insercion Hasta El Apice Del Pronostico Imposible Al Mantenimiento Del Diente Revista Del Ilustre Consejo General De Colegios De Odontologos

Doc Primer Premolar Superior Paola Guacho Academia Edu

Morfologia Dental De Premolares Superiores Inferiores Y By Gabriela On Emaze

Dientes Incisivos Ecured

Dientes Incisivos En Forma De Pala Wikipedia La Enciclopedia Libre

Metodo De Sutura Subpapilar Continua Suspensoria Para El Injerto De Tejido Blando Usando La Tecnica De Tunelizacion Revista Internacional De Odontologia Restauradora Y Periodoncia

Descripcion Anatomica De Molares By Mayra Diaz On Prezi Next
Repositorio Uam Es Bitstream Handle Goma Martin Cristina Pdf Sequence 1 Isallowed Y

Apunte Guia De Reconocimiento De Caninos Biologia Bucal Odontologia Uba Filadd

Priscila Lomas Anatomia Dental Para Estudiantes Ati

Influencia Del Genero Y La Edad De Pacientes De La Clinica Odontologica De La Facultad De Odontologia De La U C S M En La Distancia De Los Apices De Las Raices

1 4 4 Segundo Molar Inferior

Decalogo De La Protesis Parcial Removible A Extremo Libre Dr Ernest Mallat Prosthodonticsmcm Http Prosthodonticsmcm Com

Dromaeosauridae Indet 1 Mpz A En Vista Labial O Lingual B Download Scientific Diagram
Www Medigraphic Com Pdfs Alop Rol 15 Rol151c Pdf

Tutorial Anatomia Cabeza Y Cuello 23 10 11 30 10 11

Calameo Incisivos Centrales Superiores E Inferiores

Introduccion A La Escultura Digital Morfologia Dentaria I Pagina 2 De 3 Gaceta Dental

Incisivos Y Caninos Anatomia Anato Studocu

Auxiliar De Odontologia Caracteristicas Anatomicas De Los Dientes

Guia De Incisivos Curso Propedeutico
Http Www Munayi Uleam Edu Ec Wp Content Uploads 18 08 Manual De Anatomia Dental Pdf
Http Ortocervera Com Wp Content Uploads 19 04 Construccion De Omegas Pdf

Diagnostico De Caninos Retenidos Y Su Importancia En El Tratamiento Ortodoncico

Auxiliar De Odontologia Caracteristicas Anatomicas De Los Dientes

Premolares Superiores Dentistry

Universidad San Francisco De Quito Usfq Pdf Free Download

Premolares Inferiores

Morfologia De Premolares Y Molares Studocu

Observacion De Piezas Dentarias Permanentes Ppt Video Online Descargar
Incisivo Lateral Inferior Anatomia Dental Diente

Incisivos Descricao Anatomica Odontoup

Diente Premolar Wikipedia La Enciclopedia Libre
Q Tbn And9gctbvftnznxtc2qpxmxrhiq7qwbx75rk1pnsi2awt5kly Ld25w7 Usqp Cau

Guia Practica Para La Observacion De Piezas Dentarias Permanentes Ppt Video Online Descargar

Immediate Load In Single Tooth Restorations A Clinical Prospective Study

Paleolusitana Nº 01 Special Number Proceedings Of The Vii Young Researchers In Paleontology Meeting By Sociedade De Historia Natural Issuu
Docs Bvsalud Org Biblioref 18 01 5 Moreno Patron Cuspideo Molares Pdf

Anatomia Dental Primer Parcial Diagram Quizlet

Re Anatomizacion De Un Incisivo Lateral Geminado Con Talon Cuspideo Reporte De Caso
Http Www Barcelona Dental Pdf Dr Eduardo Padros Serrat Ortodoncia Con Placas De Plastico Pdf
Http Docshare02 Docshare Tips Files Pdf
Dialnet Unirioja Es Descarga Articulo Pdf

Anatomia Dental Maria Teresa 3 Ed Anatomia E Escultura Dental 13

2 Premolar Inferior By Valentina Munoz Martinez On Prezi Next

Incisivo Central Superior

Boletin De La Sociedad De Biologia De Concepcion Sociedad De Biologia De Concepcion Biology Biology 3mm
Exp Anatomia Dental Anatomia Dental Diente

Dientes Premolares Funcion Y Anatomia Este
Q Tbn And9gcsn Pua2woe8r1gtx8o7f1 Zmgys4hvwj6fgzuos0tvqi5iani3 Usqp Cau
Http Saber Ucv Ve Bitstream 1 Incisivos permanentes Pdf

Caninos Descricao Anatomica Odontoup

Tratamiento De Un Diente Con Lesion Endo Periodontal Combinada Y Perdida De Insercion Hasta El Apice Del Pronostico Imposible Al Mantenimiento Del Diente Revista Del Ilustre Consejo General De Colegios De Odontologos

Las 5 Caras De Tus Dientes Blog Dentista En Tu Ciudad

Observacion De Piezas Dentarias Permanentes Ppt Video Online Descargar
3

Il Superior Anatomia Dental Ugr Studocu

Rasgos Morfologicos Y Metricos Dentales Coronales De Premolares Superiores E Inferiores En Escolares De Tres Instituciones Educativas De Cali Colombia
Dialnet Unirioja Es Descarga Articulo Pdf

Tratamiento Periodontal Quirurgico Revision Conceptos Consideraciones Procedimientos Tecnicas
1

El Aparato Lizat Para La Distalizacion Unilateral De Molares En El Maxilar Inferior Elaboracion Protesica Biomecanica Ejemplos De Tratamiento Quintessence Tecnica

Anteriores Anatomia Dental Docsity
Asistentes Dentales Ensenada B C 帖子 Facebook

Unidad 6 Mecanica Dental Pdf Document

Premolares Superiores

Diagnostico De Caninos Retenidos Y Su Importancia En El Tratamiento Ortodoncico

Doc Dientes Magui A Academia Edu
Incisivo Lateral Inferior Izq

Boletin De La Sociedad De Biologia De Concepcion Sociedad De Biologia De Concepcion Biology Biology 3mm

Denticion Permanente Docsity

Calameo Incisivos Centrales
Http Saber Ucv Ve Bitstream 1 Incisivos permanentes Pdf
2
Caracterizacion De 12 Rasgos Morfologicos Dentales En Premolares De Indigenas Misak De Silvia Cauca Colombia Garcia Revista Colombiana De Investigacion En Odontologia

Update On Temporal Lobe Dependent Information Processing In Health And Disease Chauviere European Journal Of Neuroscience Wiley Online Library
Primer Femoral Superior Mapa Mental

Periodoncia Clinica Nº 4 By Sociedad Espanola De Periodoncia Y Osteointegracion Issuu

Ppt Consideraciones Generales Sobre La Fisiologia De La Denticion Permanente Powerpoint Presentation Id

Denticion Permanente Cuadros De Propedeutica

Primer Premolar Inferior Izquierdo 34
2

Tallado Odontologia Con Descripcion De Los Dientes Docsity
Http Docshare02 Docshare Tips Files Pdf
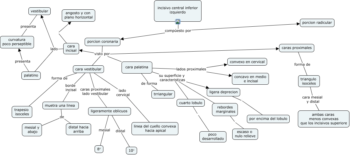
Incisivo Central Inferior
Http Saber Ucv Ve Bitstream 1 Incisivos permanentes Pdf